Skip to content
Altrad Group
Contact
Jobs
Search for:
Toggle Navigation
Vision
Our Values
Message from the CEO
QHSE
Safety & Sustainability
CSR
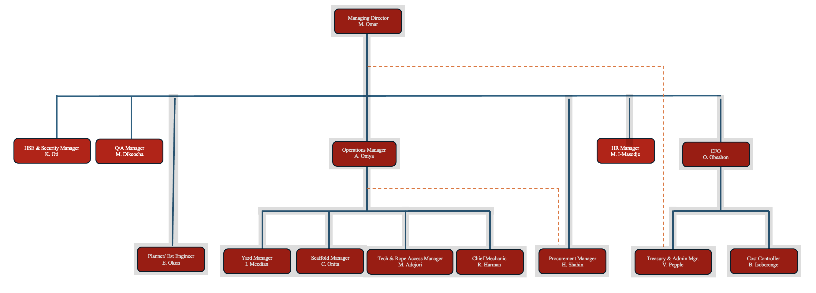
Organizational Chart
Group
Industrial Services
Market Segments
Solutions
Inspection
Non-Destructive Testing (NDT)
Splash zone inspection
Remote cleaning and inspection of process vessels
Dropped Objects Prevention Scheme (DROPS)
Inspection and certification of lifting equipment
Drill pipe and tubular inspection
Class surveys
Technical Insulation Performance assessment (TIPCHECH by EiiF)
Drain & HD CCTV surveys
Access
Scaffolding
Mobile access platforms
Netting and decking
Rope Access Techniques
Insulation
Hot thermal insulation
Cryogenic insulation
Soundproofing
Pre-insulation
Prefabrication workshops
Confined areas and environmental conditioning
CUI (Corrosion Under Insulation)
Marine industry interior outfitting
Tracing
Surface Treatment
Traditional abrasive techniques
Ultra-High Pressure (U.H.P.) water jetting
Permanent surface treatment workshop
Localised induction heating
Anticorrosion coating
Concrete coating
Thermal spray coating
Concrete impermeability
Applications for the built environment
Special tank lining
Composite repair systems
TAIDIT (heat exchangers cleaning solution)
Pollution removal (asbestos)
Chemical cleaning
Vacuum systems
Environmental & Chemical Cleaning
Passive Fire Protection
Intumescent coatings
Fire stop joints
Fire-resistant solutions
Refractory linings
Wrapping
Our Projects
Our Locations
Equipments & Products
Equipments
Blastrac Technology
V-Deck Technology
Automated Blasting & Recycling Unit
Rope Access Technology
Products
Inspection
Access
Insulation
Surface Treatment
Environmental & Chemical Cleaning
Mechanical Works
Training Centre
News & Finance
Organizational Chart
manager
2025-04-07T13:44:03+00:00
Organizational Chart
Page load link
Go to Top